Datenfluss AO (Analog Output)
Die Signalerfassung und Datenverarbeitung des Analogausgangs dieses Produkts verläuft wie folgt:
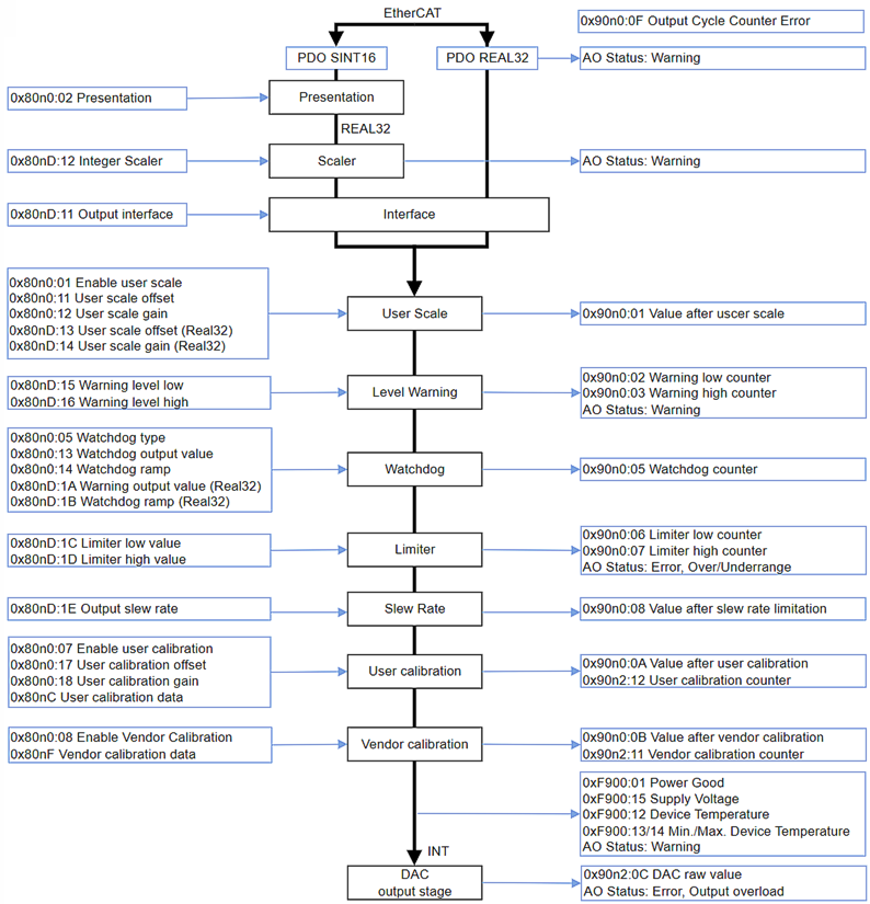
Abb.212: Datenfluss des AnalogausgangsLegende Datenfluss-Diagramm | |
|---|---|
Linke Spalte | Veränderliche Parameter (CoE-Settings oder Status-PDO), die die Bearbeitung beeinflussen |
Mittlere Spalte | Funktionseinheiten |
Rechte Spalte | Zwischenwerte und Ergebnisse, dargestellt im CoE oder Status-PDO |
Diese Klemme berechnet intern ausschließlich in Floating-Point, wie im Datenfluss dargestellt. Dadurch wird die Inbetriebnahme des Analogkanals erheblich vereinfacht und verkürzt, was Verständnisfehler minimiert. Außerdem können Zwischenwerte entlang der Datenrechnung einfach im CoE angezeigt werden.
Die Real32- und INT16-Werte sind im CoE einheitenlos definiert. Die Einheit ergibt sich jedoch aus dem Kontext und sollte, wo immer möglich, als SI-Einheit betrachtet werden. Zum Beispiel wird die Spannung in Volt gemessen, der Strom in A (auch bei 20mA-Eingang!), der Widerstand in Ohm und das Verhältnis in V/V….
Hinweis: Einzelne Funktionseinheiten (siehe Datenfluss) wurden bereits in früheren Analoggeräten auf INT16-Basis (Integer, Ganzzahl) eingeführt und werden durch diese INT-basierten Parameter gesteuert. Solche INT-Parameter werden aus Kompatibilitätsgründen weiterhin unterstützt. Zum Beispiel soll vorhandener Code in der Steuerung per ADS auf das CoE zugreifen. Dies führt dazu, dass Parameter von Funktionseinheiten entweder
- nur als REAL32-Typen im CoE vorhanden, wenn die Funktionseinheit mit dem FloatingPoint-Datenfluss neu eingeführt wurde, oder
- sowohl als INT-Typ als auch als REAL32-Typ im CoE bedeutungsgleich vorhanden sind, erkennbar am Namenszusatz „(Real32)“. Die Werte werden von der Firmware automatisch bei Veränderung gespiegelt oder nacheinander berücksichtigt.
Bei der Neuimplementierung der Analogfunktion wird empfohlen, die Real32-Parameter zu verwenden.
Die Inbetriebnahme des Analogausgangs in TwinCAT sollte entlang dieses Datenflusses erfolgen und wird im Folgenden beschrieben.